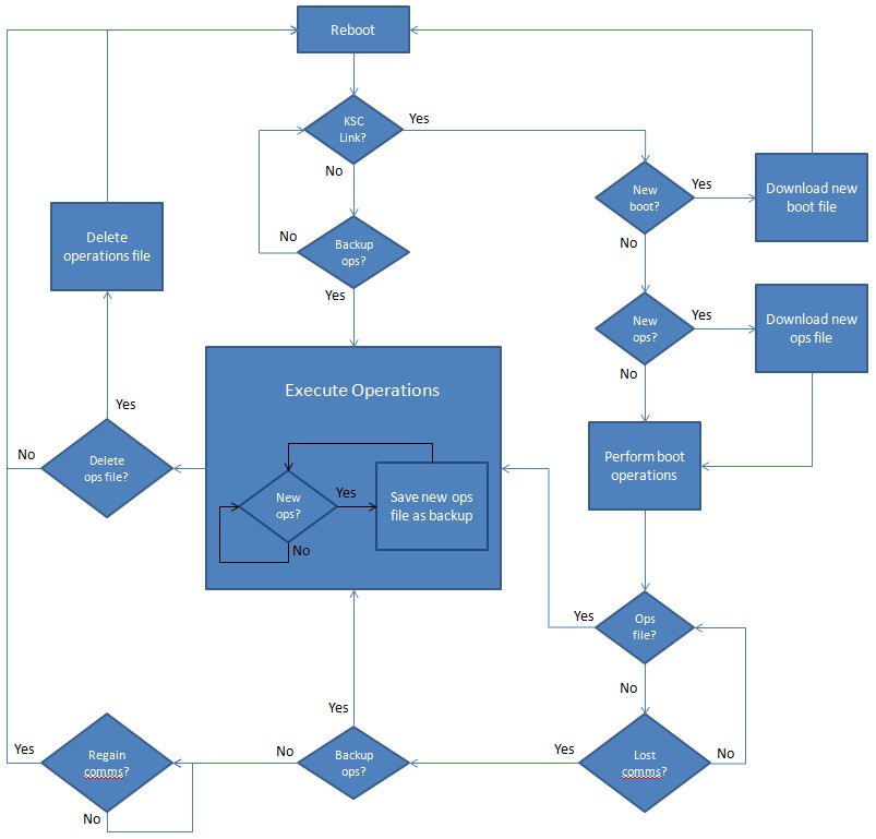
The Mk5 makes its maiden flight into space, sticking mainly to tried-and-true ascent procedures from the Mk4 while focusing on testing out new control and logging software onboard its automated computer core
As the first mission of a new vehicle, this dispatch includes all the design and development leading up to launch. To skip to the launch, click here.
@ KSC (UTC-4)
9/12
#2🌄10:00:43
#3🌅12:37:33 🌄16:01:34
#4🌅18:38:24 !!🚀!! 🌄22:02:25
9/13
#1🌅00:39:15 🌄04:03:16
#2🌅06:40:06

















































